近日,公司PA视讯官方网站的潘成思—朱永法教授团队在无牺牲剂光催化双通道路径合成H2O2的研究中取得突破性进展。研究成果以“H2O2generation from O2and H2O on a near-infrared absorbing porphyrin supramolecular photocatalyst”为题发表在能源领域顶级学术期刊《Nature Energy》上(DOI:10.1038/s41560-023-01218-7)。该论文的共同第一作者为张亚宁博士和潘成思教授,通讯作者是潘成思教授和朱永法教授。
过氧化氢(H2O2)是一种重要化学品,可广泛用于漂白、绿色化学合成和废水处理等领域,是可持续发展社会不可或缺的一部分。此外,它还可用作燃料电池中氢气或化石燃料的替代液体燃料。由于需求的不断增加,到2027年,全球H2O2市场预计将增长到570万吨。然而,目前H2O2的生产主要依赖于不环保的蒽醌(AO)方法,该方法使用贵金属钯基催化剂,消耗大量能源,且产生大量有毒副产物,给环境带来了巨大负担。
光催化法合成H2O2被视为AO法的替代方法,因为理想情况下,该技术只需要消耗氧气、水和阳光,具有环境友好和经济可行的优点。但是,光催化法在生产H2O2时仍存在一些关键问题需要解决。例如,在大多数体系中,H2O2合成时需要添加额外的有机牺牲剂,而在少数可通过仅使用氧气和水生产H2O2的体系中,光生空穴的途径仍不清楚。此外,光谱响应波长不足(< 600 nm,仅占太阳能量的31%),也限制了其应用。
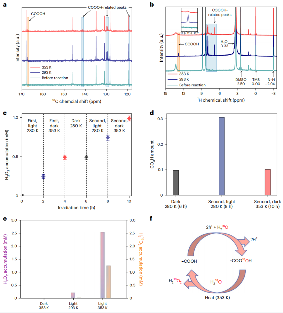
在这项工作中,PA视讯官方网站潘成思—朱永法教授研究团队报道了一种光催化剂,即自组装中-四(4-羧基苯基)卟啉超分子光催化剂(SA-TCPP)。SA-TCPP被证实可通过氧气还原和热辅助水氧化的双通道路径高效地合成H2O2。具体来说,在光照下,光生电子将吸附于吡咯环N-H基团上的氧气还原,而光生空穴将羧酸基团(-COOH)氧化为过氧羧酸中间体(-CO3H)。利用该中间体的热不稳定性,研究设计通过升高反应温度,促进水解,实现-CO3H中间体到H2O2的高效转化。实验结果显示,SA-TCPP超分子光催化剂在353 K下生成H2O2的平均速率高达1.72 mM/h,其在420 nm处的量子效率约为14.9%,而在940 nm处的量子效率约为1.1%。此外,该催化剂的光吸收波长可达1100 nm,在模拟太阳光辐照下,还可利用红外光的热效应使反应液温度达到328 K,而太阳能到化学能的转化效率(SCC)达到1.2%。为了进一步提高H2O2的累积浓度,研究团队使用了实验室自制的流式反应器分离H2O2,并采用蒸发皿浓缩的方法。实验结果表明,H2O2的浓度可以累积到约1.1 wt%,接近于家用H2O2消毒液的浓度(约3.0 wt%)。
综上,在SA-TCPP超分子光催化剂上,除了已被广泛研究的二电子还原氧气生成H2O2路径外,该研究还揭示了一个空穴诱导的H2O2产生路径,包括SA-TCPP的-COOH基团光氧化为-CO3H中间体及其受热水解的两个过程。该研究不仅为无牺牲剂合成H2O2提供了一个新的材料平台,也为设计高效利用太阳能的有机光催化剂提供了理论指导。本工作得到国家自然科学基金(22172065、22136002)、江苏省自然科学基金(BK20201345、BK20221541、BK20211239)等项目的支持。
论文链接:https://doi.org/10.1038/s41560-023-01218-7

图1:SA-TCPP纳米片的结构和形貌表征。

图2:SA-TCPP超分子光催化剂的能带结构。

图3:常温(293 K)下,SA-TCPP光催化产生H2O2的性能和CO3H反应中间体的累积

图4:升温后(353 K),SA-TCPP超分子光催化剂产生H2O2的性能。

图5:293 K和353 K下,CO3H中间体累积量的比较。